人力資源管理從六大模塊轉向三支柱,你需要同鑫HR系統!
2022-04-25 15:27:31 瀏覽:5796 咨詢電話:400-1800-278企業人力資源管理目前更加強調融入業務、賦能業務、提升人力資源價值,所以很多中大型企業的人力資源管理逐漸從傳統的六大模塊向三支柱轉型。
人力資源六大模塊

傳統意義上把人力資源管理劃分為六大模塊,具體劃分為人力資源規劃、招聘與配置、培訓與開發、績效管理、薪酬福利管理、勞動關系管理,側重模塊化管理,較難跟上業務快速發展的速度。
人力資源三支柱體系
人力資源三支柱模型是戴維·尤里奇在1997年提出的,即COE(專家中心)、HRBP(人力資源業務伙伴)和SSC(共享服務中心),其是從基于提升HR效能和HR效率的角度出發。

SSC目標就是服務好員工
HRBP使命就是協助業務部門做好人力資源配置
COE使命就是為企業戰略目標負責,制定能夠支撐企業目標的人力資源規劃和流程制度。
人力資源三支柱各部分定位清晰、分工明確,同時又相互關聯、協同發展,人力資源部門要成為業務的驅動力,讓HR更好地為組織創造價值。雖然越來越多的企業開始嘗試“三支柱”模型,但實際效果并不那么理想,究其原因是沒有真的關心員工體驗,SSC只是把“服務”停留在口頭上,HRBP很難深入業務并幫助業務發展,并且沒有全能的HR專家做“COE”。
三支柱模型要基于數字化服務場景才能發揮更高價值:
同鑫eHR系統可助力企業管理轉型
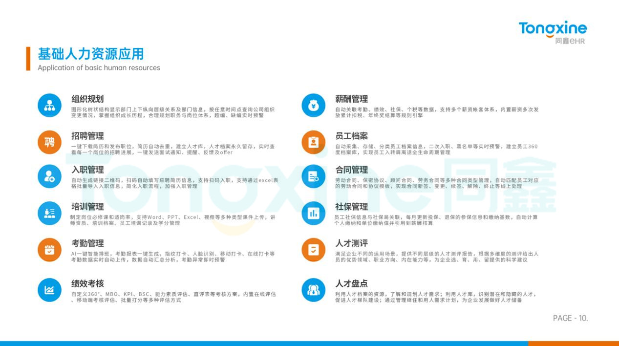
1. 六大模塊:

同鑫eHR是采用先進云平臺結構打造的高效人力資源管理系統,可與三支柱的職能深度契合。各支柱是一個個子系統,職能模塊實際上是嵌入HR三支柱模式的每一個支柱之中的,即每一個支柱都能從事與人力資源職能相關的組織規劃、招聘選拔、培訓開發、績效管理、薪酬福利、員工關系等工作。
2. 科學管理決策:

COE作為企業人力資源戰略和流程制度的輸出者,必須要深入了解企業的管理狀況,找出企業人力資源方面的問題,做出科學的決策。同鑫eHR可以為不同管理角色自定義專屬的管理門戶,通過數據、圖表、預警等方式,將管理者關心的事項可視化直觀展現,讓企業現狀一目了然。

并且同鑫系統有著強大的數據分析能力,可自動生成各種常用報表,支持配置各種自定義報表,快速輸出統計分析結果。幫助企業管理者充分發揮數據的作用,通過數據分析讓管理決策從模糊到科學。
3. 員工自助平臺:
同鑫eHR具備員工自助平臺功能,員工可以通過移動端自助查看修改個人檔案信息、查詢企業公告、考勤薪資數據、加班休假情況等,亦可自主提交請假、報銷等各種審批,管理自助化、透明化,為員工帶來更好的體驗。
不論“六大模塊”還是“三支柱”,只是在分工方式上有所不同,并不存在誰比誰“先進”之說,企業還是應該根據自身的情況選擇。無論哪種管理模式,同鑫eHR系統都能為企業提供最佳的數字化系統解決方案。
更多HR系統相關資訊:


