企業怎樣利用人事軟件更好地管理員工?
2021-12-27 17:42:00 瀏覽:2101 咨詢電話:400-1800-278很多企業HR每天都花費大量的時間精力在員工的事務管理上,所以越來越多企業開始利用信息化的人事軟件協助HR進行管理,幫助HR減負,那企業怎樣利用人事軟件更好地管理員工?
隨著企業員工規模不斷增長,HR面臨的管理難題會越來越多,像考勤數據統計工作量大、考勤排班復雜、薪酬計算耗時耗力、員工入職離職流動率大等等各方面的事情導致HR事務繁重,而通過人力資源系統實現信息化管理,可以從以下方便幫助HR更好管理軟件。

將事務管理自動化:
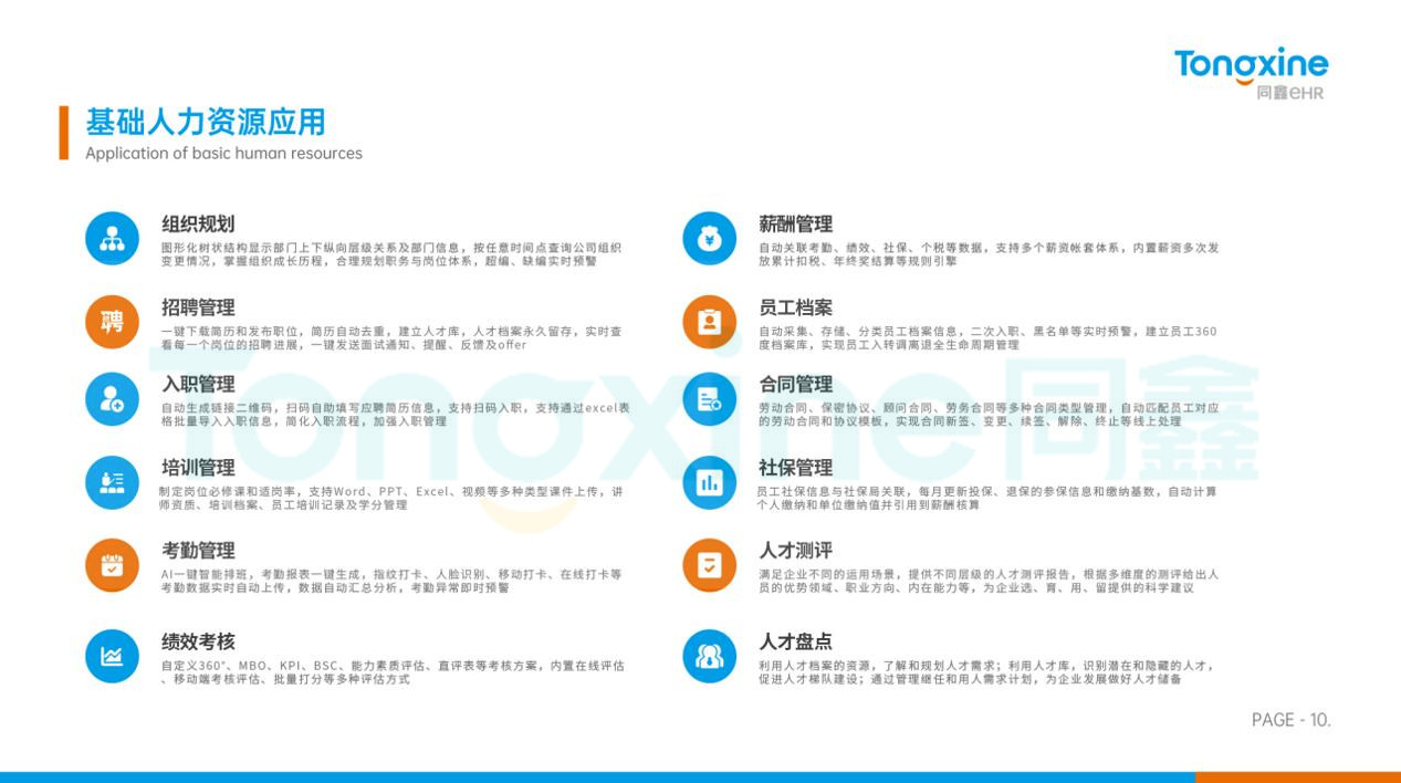
人事軟件的應用可以將基礎的行政事務實現自動化,能夠將薪資計算、工資表、統計考勤、辦理入轉調離等機械化、意義低且不斷重復的工作由系統自動進行處理。考勤、排班、薪資、社保計算、員工入職的事務系統能夠短時間自動處理,能夠最大限度的提高了HR的工作效率,使HR能夠有更多的時間花在員工的管理的計劃、制定員工的福利方案、企業的人力資源布局等深層次的管理方面。
做好人才選育用留:
招聘管理:招聘是很多HR重要的難題,人事軟件招聘模塊能夠跟主流招聘平臺進行對接,將招聘渠道聚合整理,實現崗位整體發布,簡歷統一下載,大大提升HR招聘效率,同時將收集的簡歷資源統一管理,自動解析篩選將簡歷分類儲存,建立企業專屬人才庫,幫助企業更好選擇合適人才。
培訓管理:企業要想留住人才,培訓提升是對員工必不可少,人事軟件培訓模塊支持崗位必修課設置、支持為員工制訂獨立培訓計劃、規劃培訓課程、能提供PC/移動端的在線學習平臺、支持培訓檔案管理和全程記錄,幫助企業培訓體系的落地,實現人才的培養開發!
績效管理:績效是激勵員工積極性的重要管理手段,hr系統有著完善的績效管理模塊,支持360、KPI、OKR等多種績效考核方案,支持自定義考核方案、規則、指標、周期及評估流程績效管理全面把控,審核修正考核結果,確保過程績效與考核結果保持平,幫助企業用好員工。
人力資源對企業發展越來越重要,傳統的管理方式已經不符合現代企業發展需求,企業需要人事軟件通過信息化更好管理員工,提升人力資源效益。同鑫目前已成功助力多家企業的人事管理數字化建設,若有興趣進一步了解歡迎聯系同鑫科技!
更多人力資源系統相關資訊:


